深圳市竹报网络传媒有限公司

190 6505 9847
深圳市竹报网络传媒有限公司

竹报短视频玩法
满足你对短视频营销的所有想象

  • 矩阵传播

    素人、达人账号协同传播,刷屏效果能够加深用户对产品的印象
  • 达人推广

    发挥达人影响力,推广信息传播到更多目标人群,获取用户信任
  • 直播分享

    直播能在短时间聚集流量,抖音在直播领域拥有绝佳的优势。
  • 广告投放

    Feed、Feed live等信息流推荐方式可为企业提供精准曝光
  • 好物种草

    通过素人、达人制造品牌势能,传播推广,为品牌背书

PART 1 KOC素人矩阵
为企业提供众多素人KOC资源,素人KOC原创拍摄与产品相关的短视频,然后上传短视频平台,为产品进行推广营销,构成矩阵传播

海量KOC资源带你玩转矩阵传播

  • 01资源多

    10万+素人KOC资源,账号真实靠, 价格从优!

  • 02原创质量优

    拥有优质视频制作团队,高质量短视频 内容,充分展示产品特色。

  • 03覆盖范围广

    素人账号遍布全国各地一二三四线城市美 妆护肤、母婴产品等等覆盖各行各业。

KOC素人传播案例

PART 2 网红KOL传播
达人、大V、红人等海量资源为产品强力推广

10000+优质KOL网红阵容

KOL网红传播案例

荷塘星星

很多朋友问怎么没看见我家毛巾挂哪儿?一开始装修就没设计挂毛巾的地方。洗脸一直 用的洗脸巾。

视频链接:https://v.douyin.com/J1LtPrH/

PARE 3 账号代运营
达人、大V、红人等海量资源为产品强力推广

代运营玩法

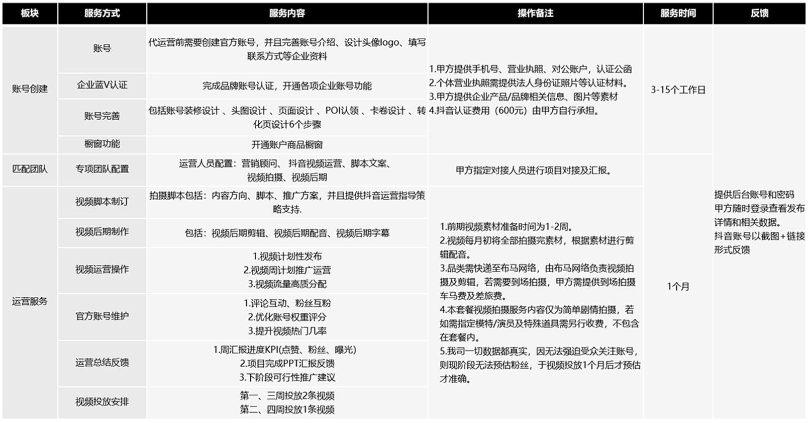
账号代运营套餐

PARE 4 广告投放
达人、大V、红人等海量资源为产品强力推广

广告投放玩法

广告投放案例

PARE 5 视频拍摄
达人、大V、红人等海量资源为产品强力推广

  • 01

    种草视频

  • 02

    模特口播视频

  • 03

    剧情短视频

  • 04

    个人IP视频

  • 05

    视频打包套餐

  • 06

    产品视频

  • 07

    信息流广告视频

  • 08

    企业宣传片

  • 09

    高端TVC

  • 10

    活动线上直播TVC